6月21日,CDE在其官网公了关于发布《国内特有品种评价建议》的通知,CDE称,为落实原总局《关于仿制药质量和疗效一致性评价工作有关事项的公告》(2017年第100号)的要求,仿制药质量与疗效一致性评价办公室组织人员对《关于落实

CDE亦在通知中表示,企业应当承担主体责任,根据原总局发布的《总局关于发布仿制药质量和疗效一致性评价品种分类指导意见的通告》(2017年第49号),同时结合附件中的评价建议及相关技术指导原则,对国内特有品种进行深入研究。
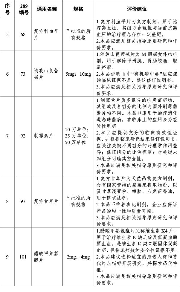
《国内特有品种评价建议》如下表所示:





22
2019.06
发布者:春秋君 药春秋浏览次数:163
6月21日,CDE在其官网公了关于发布《国内特有品种评价建议》的通知,CDE称,为落实原总局《关于仿制药质量和疗效一致性评价工作有关事项的公告》(2017年第100号)的要求,仿制药质量与疗效一致性评价办公室组织人员对《关于落实

CDE亦在通知中表示,企业应当承担主体责任,根据原总局发布的《总局关于发布仿制药质量和疗效一致性评价品种分类指导意见的通告》(2017年第49号),同时结合附件中的评价建议及相关技术指导原则,对国内特有品种进行深入研究。
《国内特有品种评价建议》如下表所示:





信息透明 多报价可供选择
提供最快48小时门对门服务
实名认证 产品来源正规
运输条件-176℃~常温