7月4日,兴齐眼药发布公告,因所参照的参比制剂安全有效不充分,公司提交的硫酸阿托品滴眼液的注册申请未获得国家药监局的批准。
《审批意见通知件》显示,兴齐眼药的硫酸阿托品滴眼液参照台湾上市0.01%硫酸阿托品滴眼液进行仿制研发,但经过参比制剂遴选专家会议讨论认为,台湾麦迪森医药股份有限公司生产的0.01%硫酸阿托品滴眼液安全有效性不充分,故由台湾麦迪森医药股份有限公司生产的0.01%硫酸阿托品滴眼液不能列为参比制剂。因此,根据第一百五十四条第(四)项的规定,对兴齐眼药该次注册申请未予批准。
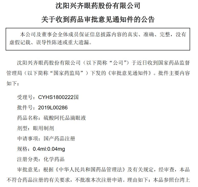
兴齐眼药于2018年8月首次向国家药监局递交了上述产品的注册申请并获得受理,该产品申报的临床适应证为散瞳及睫状肌麻痹。本此申报未通过,暂时未知其是否会再次提交关于3类硫酸阿托品滴眼液的注册申请。
此外,兴齐眼药申报的2.4类的硫酸阿托品滴眼液已经获得临床试验通知书,两个产品的API(活性医药物成分)、浓度等均相同,因所申报的适应证有所区别,故申报类别不同,后续将继续开展2.4类的硫酸阿托品滴眼液的临床试验。
在“化药新注册分类”和“仿制药一致性评价”要求下,参比制剂是仿制药研发的前提。此前已有“43家阿奇霉素企业差点儿集体选错参比制剂”的事件,一个参比制剂的花费就要数万至数十万不等,同时还有繁琐的进口程序,等到工作都开展了一半甚至做完进入申报阶段了,才发现参比制剂有问题,相当于之前所有工作都要返工,投入的资金人力成本不说,延迟了上市时间才是大损失。
选择参比制剂的重要性,从上述例子已显现。幸而近两年国际局先后公示了22参比制剂目录,共覆盖946个品种,解决的绝大部分品种参比选择困难问题。然而在实际采购过程中还是存在许多细小繁琐的问题,如供应商寻找、原产地证明、多批次采购、进口清关等,一步一道坎。
